南翔生活网
  • 嘉定新闻
  • 精彩活动
  • 技术案例
  • 祥友汇
    • 儿童之家
    • 妇女之家
    • 志愿服务队
  • 党群微网站
  • 社区信息
  • 政策解读
嘉定生活门户网站,嘉定网络的商业平台
服务热线:021-69982177

南翔新闻

查看全部

重磅!2020上海高考本科各批次录取控制分数线公布

07-24
6062
导读
- 2020年的第205天 -嘉定明日天气:小雨 28℃/22℃  参加高考的同学和家长们注意了~   市教育考试院刚刚权威发布本市普通高等…

– 2020年的第205天 –
嘉定明日天气:小雨 28℃/22℃
 
参加高考的同学和家长们注意了~   市教育考试院刚刚权威发布本市普通高等学校秋季招生本科各批次录取控制分数线!本科录取控制分数线:400分,特殊类型招生控制分数线:502分。艺术类、体育类本科文化控制分数线也同步公布。   今晚18:00起,登录http://www.shmeea.edu.cn/可查询高考成绩。

2020年上海市普通高等学校秋季招生

本科各批次录取控制分数线

2020年上海市普通高等学校秋季招生本科各批次录取控制分数线经审定公布如下:

批次

分数(3+3科目)

本科录取控制分数线

400

特殊类型招生控制分数线

502

艺术类本科文化控制分数线

260

体育类本科文化控制分数线

280

(注:本市高考本科成绩满分为660分)

 
1
网上成绩查询

7月23日(星期四)18:00至8月1日(星期六)12:00,考生可登录上海市教育考试院“上海招考热线”网站(www.shmeea.edu.cn)“成绩查询”栏目、一网通办(zwdt.sh.gov.cn),输入本人9位高考准考证号和密码(考生本人身份证最后不含字母的六位数字)查询统一文化考试成绩。

网上可查询到的科目成绩为语文、数学、外语(7月份)以及附加分。

2
成绩通知单投送

7月24日(星期五)起,考生成绩通知单将由中国邮政速递物流股份有限公司上海市分公司(EMS)按照考生高考报名表上填写的本市通讯地址投递到考生家中。

考生成绩通知单提供以下内容:语文、数学、外语(1月份、7月份)科目成绩;考生选考的3门等级考等级及对应分值成绩;总分和附加分。

考生可于7月24日上午8:00后,通过中国邮政速递物流官网(www.ems.com.cn)查询成绩通知单投送情况(具体操作办法如下:点击进入高考成绩通知单界面查询,输入本人准考证号及相关验证码,即可搜索到考生本人成绩通知单的邮件号及邮件投送情况)。成绩通知单经二次投递后仍未收到的考生可拨打查询电话:021-52609738(查询时间:7月24日-25日每天8:30-17:00)。7月28日中午12:00后,仍未妥投的高考成绩单全部退回上海市教育考试院(地址:杨浦区民星路465号)。

3
成绩复核

考生若对本人成绩有疑问,可在7月24日(星期五)9:00至16:00,登录上海市教育考试院“上海招考热线”网站(www.shmeea.edu.cn)“成绩查询”栏目申请成绩复核。成绩复核科目为语文、数学、外语(7月份),具体操作办法如下:

1.考生使用本人9位高考准考证号作为用户名登录成绩复核系统,初始密码为考生本人身份证最后不含字母的六位数字,登录后可以修改密码。

2.登录后需根据系统提示,填写所提示的部分科目成绩以验证身份。

3.身份验证通过后,在申请页面勾选申请复核的科目后点击“提交申请”,看到提示“提交成功”的红色字体即表示申请完毕,退出请点击“退出系统”按钮。

4.考生如需修改勾选信息,可在开通网上申请的时间段内再次登录系统修改科目。复核科目以考生在规定时间内网上提交的最终申请科目为准。

5.考生网上填写完毕后,应退出系统重新登录,查看确认本人申请的复核科目。

6.7月25日12:00起,考生可登录“上海招考热线”网站(www.shmeea.edu.cn)查询成绩复核结果,成绩复核结果查询截止时间为8月1日12:00。

7.成绩复核只核查答题纸姓名、准考证号是否与考生本人对应,试卷有无漏评、漏阅,小题得分是否漏统(登),各小题得分合成后是否与提供给考生的成绩一致等;不重新评阅答卷。复核结果只向考生提供所复核科目的成绩总分。不得查阅答卷。

 
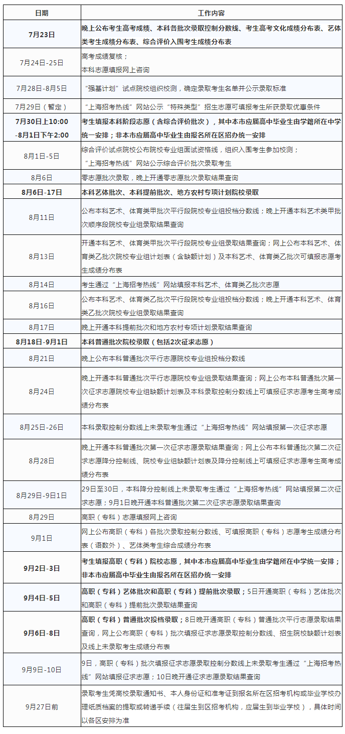
招生录取工作日程

来源 | 上海发布

点击以下图片回顾精彩

更多南翔精彩资讯,关注南翔生活网网官方微信

要闻快讯

查看全部
25号截止!这个帮扶项目征集抓紧申报!
【聚变计划】参与式工作坊开放报名
项目发布|2023年北京市妇联公益伙伴计划暨妇女儿童家庭公益服务创新项目征集启事
汪明亮:电子监控的犯罪预防功能
最美退役军人网络投票活动
古猗园荷花睡莲展荷花九景评选活动
嘉定区青少年法律知识新媒体竞答比赛
澳洲klook0元游澳洲
Student.com学旅家WorldCup世界杯

嘉定生活门户网站,嘉定网络的商业平台
服务热线:13916893730
技术支持:安拓网络Anttoweb
网站备案:沪ICP备13042283号-1
  • 网站介绍
  • 打折卡销售点
  • 服务条款
  • 招聘信息
  • 免责声明
  • 联系我们
  • 南翔派出所网上工作站
  • 模特衣架公司
  • 控件中国网
  • 闵行社区论坛
  • 嘉定都市网
  • 绍兴租房
  • 宝山网
  • 九亭论坛
  • 花桥生活网
  • 奉贤房产网
  • 上海团购大全
  • 申城热线
  • 上海鲜花
  • 南翔网
  • 南翔人论坛
  • 安亭热线
  • 新桥论坛
  • 上海列表网
  • 上海租房
  • 360免费杀毒
  • 上海房屋维修
  • 360网站导航
  • 南翔智地
  • 放心搜
  • 上海业主论
  • 安拓网络Anttoweb
  • 坛祥生活商
  • 城维沃珂网销联合办公