南翔生活网
  • 嘉定新闻
  • 精彩活动
  • 技术案例
  • 祥友汇
    • 儿童之家
    • 妇女之家
    • 志愿服务队
  • 党群微网站
  • 社区信息
  • 政策解读
嘉定生活门户网站,嘉定网络的商业平台
服务热线:021-69982177

南翔新闻

查看全部

【权威发布】上海最佳医院、王牌科室排行榜!

11-17
3668
导读
 - 2020年的第321天 -嘉定明日天气:多云 26℃/18℃  上海和全国这么多知名大医院,老百姓看病时怎么选?近日,复旦大学医院管理研究所在上海发布↓↓…
 – 2020年的第321天 –
嘉定明日天气:多云 26℃/18℃
 

上海和全国这么多知名大医院,老百姓看病时怎么选?近日,复旦大学医院管理研究所在上海发布↓↓↓

●《2019年度中国医院排行榜》

●《2019年度中国医院专科声誉排行榜》

●《2019年中国医院专科综合排行榜》

赶紧看看这份榜单,都有哪些上海的医院吧,看病再也不愁啦~

2019全国医院综合排行榜发布

此次,有100家医院进入“复旦版排行榜”

中国医学科学院北京协和医院

四川大学华西医院

中国人民解放军总医院

上海交通大学医学院附属瑞金医院

复旦大学附属中山医院

继续位居排行榜前5名

(点击查看大图)

上海17家医院跻身100强

在上海,有17家医院进入

《2019年度中国医院排行榜》前100名

这些医院中既有综合性医院

也有肿瘤、妇儿等专科医院

(点击查看大图)

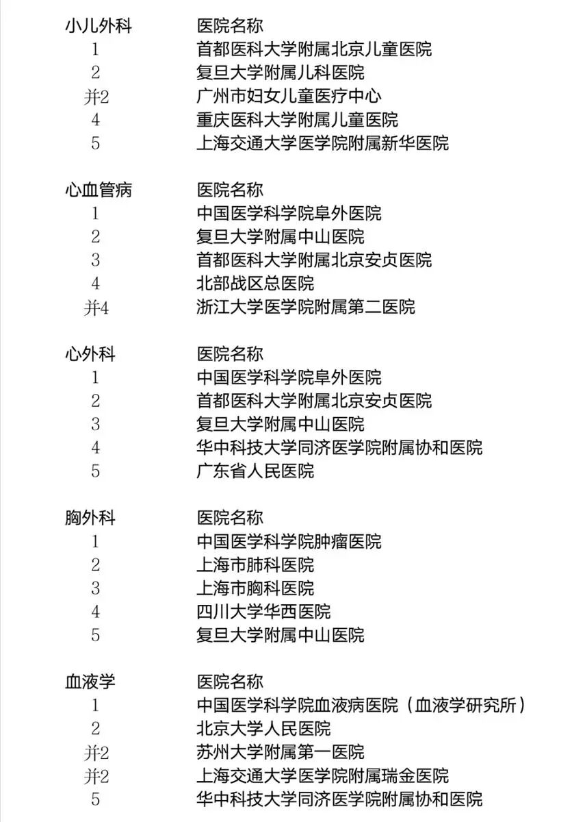
上海医院王牌科室汇总

上海有7家医院9个专科

位居全国医院专科综合排行榜第一

(点击查看大图)

张文宏团队排名第一

值得一提的是,华山医院占据了三个专科榜单“第一”,分别为感染科、皮肤科、康复医学科。其中,张文宏所在的感染科今年已经第十次蝉联全国专科第一。

 附:中国医院专科排行榜 

(点击查看大图)

榜单背景

复旦版医院排行榜评审专家来自中华医学会和中国医师协会,包括——

●各临床专科的全国主任委员、副主任委员

●中青年委员会的主任委员、副主任委员等

入评专科已由最初的27个,逐年增加到目前的40个;从2014年度起,增加了我国七大区域的医院排行榜,对区域医疗中心学术影响力幅射,患者就近寻医有积极引导作用。

目前来说,复旦版《中国医院综合排行榜》和复旦版《中国医院专科综合排行榜》是唯一一张覆盖全国(包括公立、民营、部队和企业等)所有医院的榜单。

看病挂号全攻略

很多人身体出现不舒服
想去医院看看
但是那么多的科室分类
到底该挂哪个科?
给你一张表↓↓↓

常见不适症状

对应科室

挂号方式一览

除了到医院排队挂号
现在的挂号方式大大丰富了
 挂号的方式有:
医院自助机预约挂号
医院手机客户端APP
医院官方微信
………………
利用好各种手段
方便就医!

这么实用的帖子
都收藏好了吗?
赶紧扩散给你关心的人吧!
让大家都能够按图索骥
拥有一个健健康康的身体!
 
 
来源 | 劳动报
 

免责声明:本平台对转载、分享的内容、陈述、观点判断保持中立,仅供读者参考。本平台推送的广告信息、内容及设计均归广告主所有,本平台只作为发布方进行推送,因内容引起的任何纠纷与本平台无关,本公众平台将不承担任何责任。

 


 

更多南翔精彩资讯,关注南翔生活网网官方微信

要闻快讯

查看全部
25号截止!这个帮扶项目征集抓紧申报!
【聚变计划】参与式工作坊开放报名
项目发布|2023年北京市妇联公益伙伴计划暨妇女儿童家庭公益服务创新项目征集启事
汪明亮:电子监控的犯罪预防功能
最美退役军人网络投票活动
古猗园荷花睡莲展荷花九景评选活动
嘉定区青少年法律知识新媒体竞答比赛
澳洲klook0元游澳洲
Student.com学旅家WorldCup世界杯

嘉定生活门户网站,嘉定网络的商业平台
服务热线:13916893730
技术支持:安拓网络Anttoweb
网站备案:沪ICP备13042283号-1
  • 网站介绍
  • 打折卡销售点
  • 服务条款
  • 招聘信息
  • 免责声明
  • 联系我们
  • 南翔派出所网上工作站
  • 模特衣架公司
  • 控件中国网
  • 闵行社区论坛
  • 嘉定都市网
  • 绍兴租房
  • 宝山网
  • 九亭论坛
  • 花桥生活网
  • 奉贤房产网
  • 上海团购大全
  • 申城热线
  • 上海鲜花
  • 南翔网
  • 南翔人论坛
  • 安亭热线
  • 新桥论坛
  • 上海列表网
  • 上海租房
  • 360免费杀毒
  • 上海房屋维修
  • 360网站导航
  • 南翔智地
  • 放心搜
  • 上海业主论
  • 安拓网络Anttoweb
  • 坛祥生活商
  • 城维沃珂网销联合办公