南翔生活网
  • 嘉定新闻
  • 精彩活动
  • 技术案例
  • 祥友汇
    • 儿童之家
    • 妇女之家
    • 志愿服务队
  • 党群微网站
  • 社区信息
  • 政策解读
嘉定生活门户网站,嘉定网络的商业平台
服务热线:021-69982177

妇女之家

查看全部

你的意见至关重要!《上海市妇女权益保障条例(草案)》公开征询意见

07-07
5730
导读
点击上方“蓝字”关注我们 当你开开心心考取研究生 准备进一步深造的时候 你可能并不知道 这是法律赋予你的“平等教育权利” 当你在孕期能安安心心产检 不用担心单位…
点击上方“蓝字”关注我们

当你开开心心考取研究生

准备进一步深造的时候

你可能并不知道

这是法律赋予你的“平等教育权利”

当你在孕期能安安心心产检

不用担心单位解雇的时候

你可能并不了解

这是法律对妇女孕期的特殊保护

……

或许你以为家暴离你很远,

但很可能你正在遭受

另一半的精神侵害

或许你觉得就业性别歧视

与你毫不相关

但很可能你在找工作的时候

发现正遭遇隐性的只招男性的情形

……

或许你觉得很多事情离你很远

或许你觉得你一个人的力量

并不能改变什么

但你的发声真的很重要

因为每一个你都会集结成

强大的“我们”

或许会让另一个“她”

甚至是未来的“你”改变人生境遇

这就是我们每一个人

为什么要参与法律修订意见征集的理由!

 

市十五届人大常委会第四十一次会议对《上海市妇女权益保障条例(草案)》进行了审议,这是自2007年《上海市实施<中华人民共和国妇女权益保障法>办法》修订以来,上海市妇女权益保障法律法规废旧立新的大修法。

即日起至2022年7月23日,

《上海市妇女权益保障条例(草案)》

正式向社会公开征询意见,

请您积极建言献策,

并将您的宝贵意见发放至:

邮箱地址:fgwlfec@126.com 传真:63586583(市人大常委会法工委)

 

邮箱地址:fbtl@shwomen.org 传真:64379269(市妇联权益保障部)

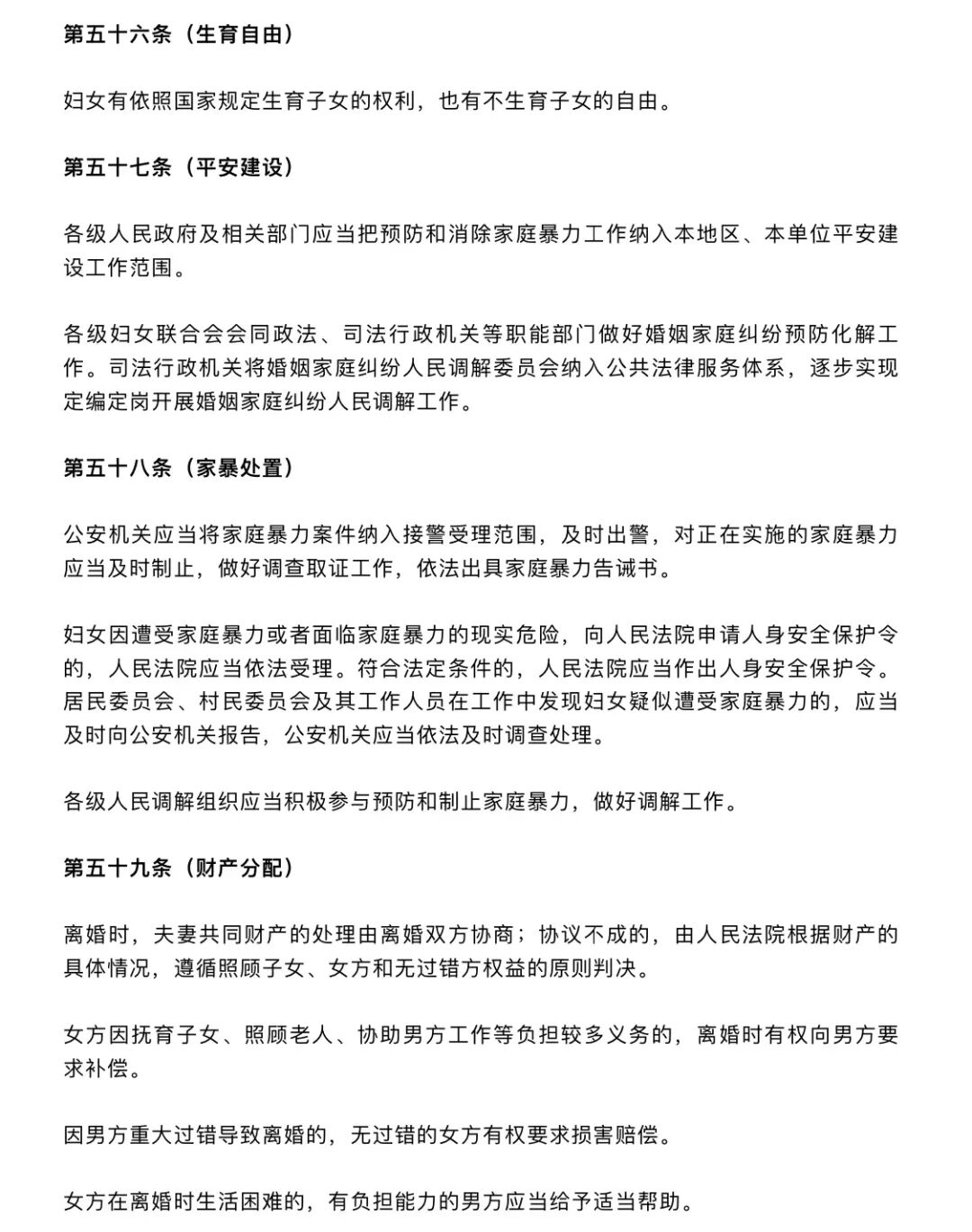
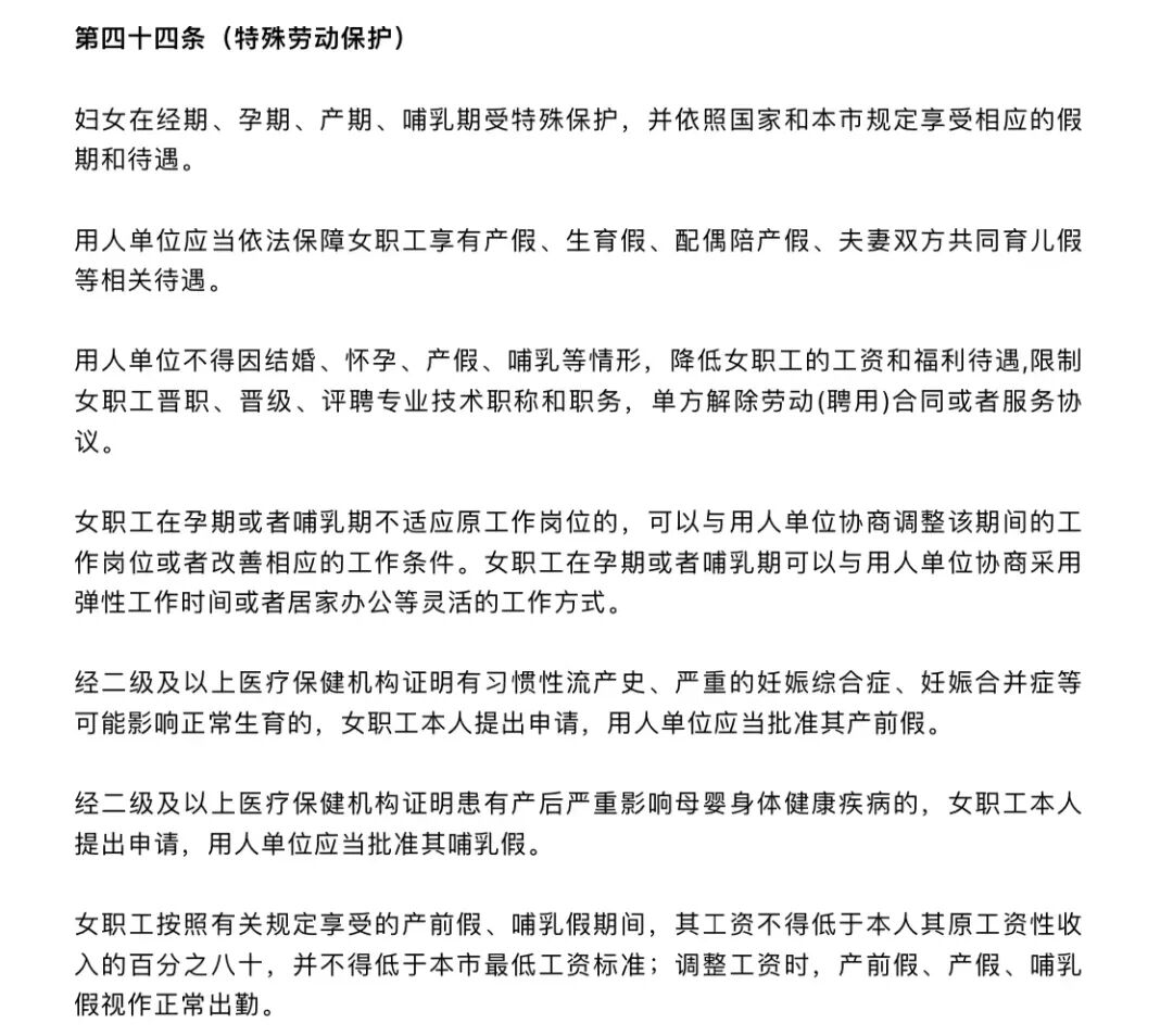
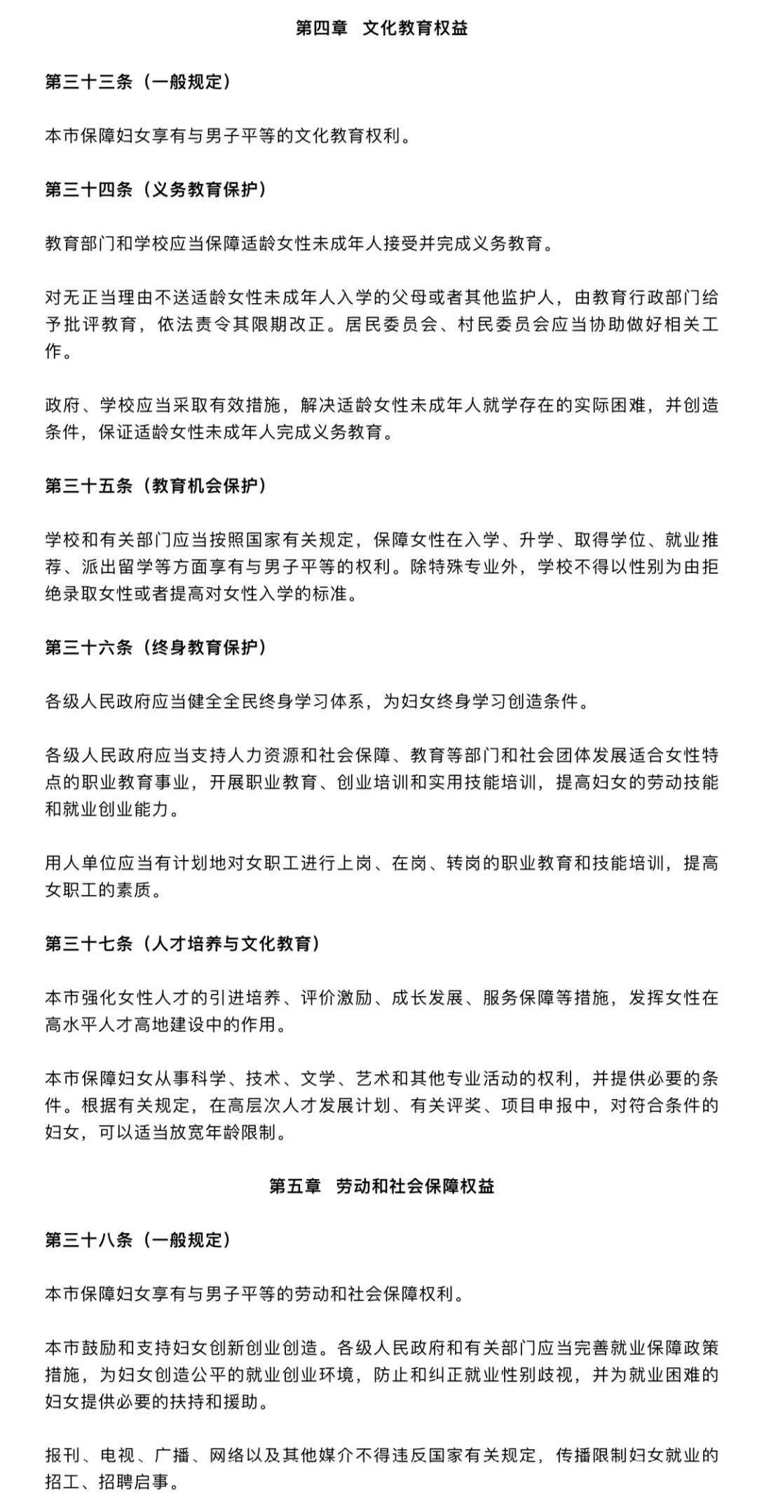
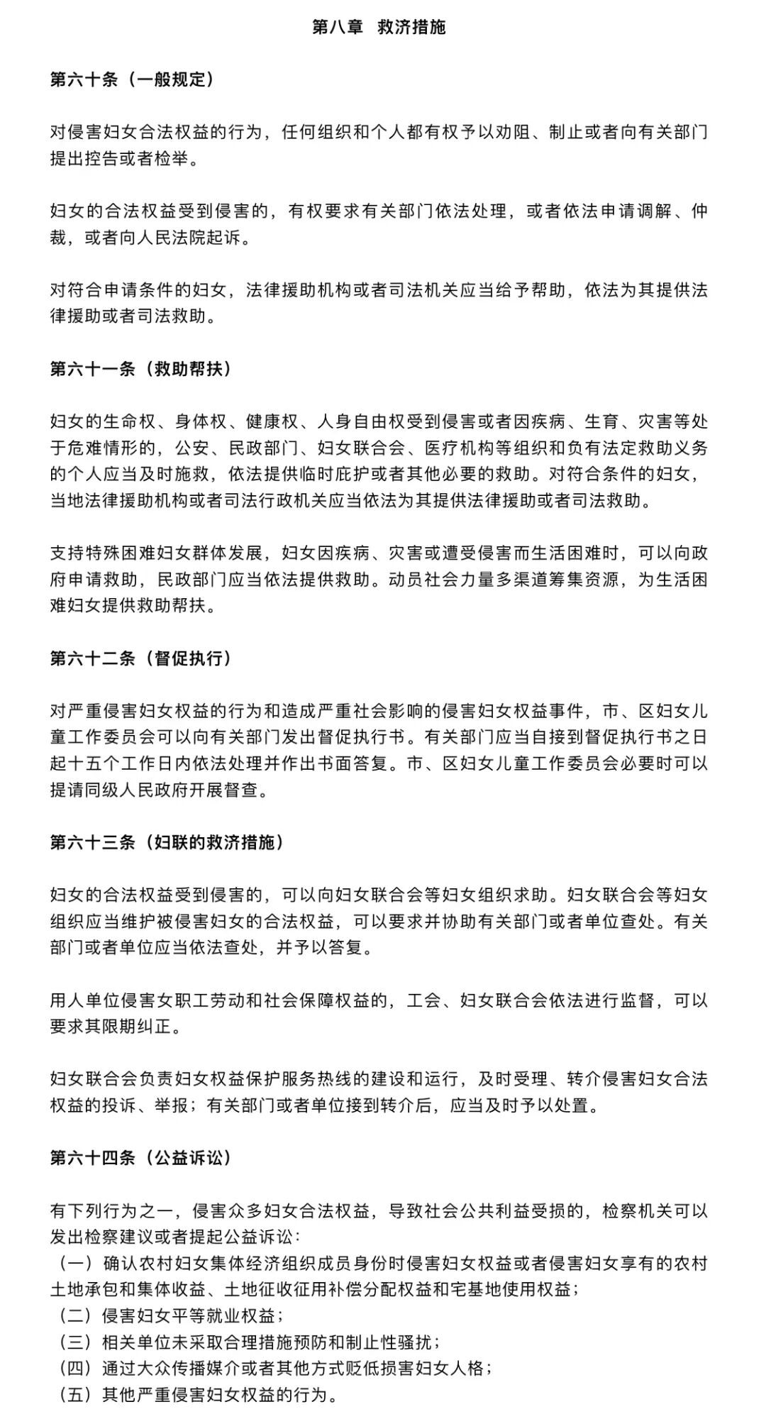
此次立法与每一个“她”休戚相关

快来看看有什么亮点和特色内容吧↓

 

 

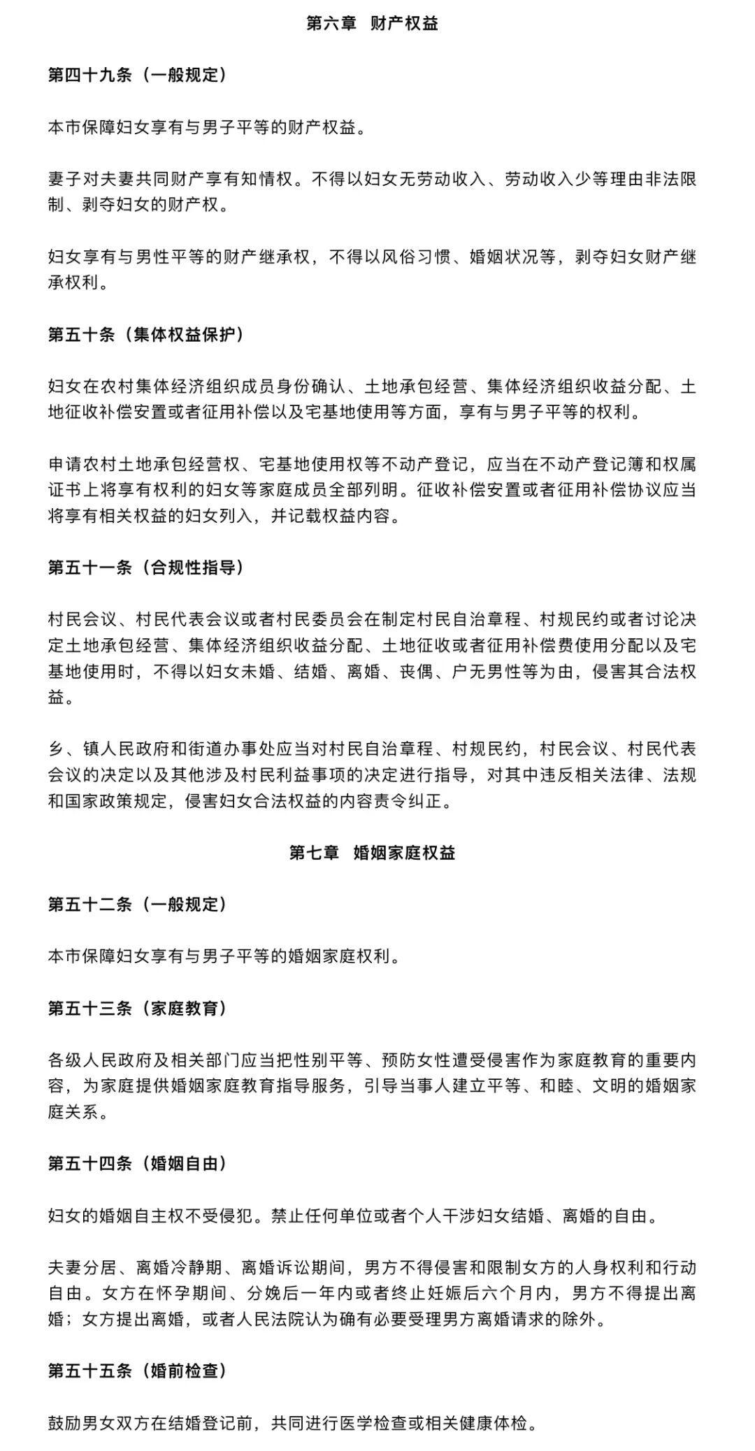
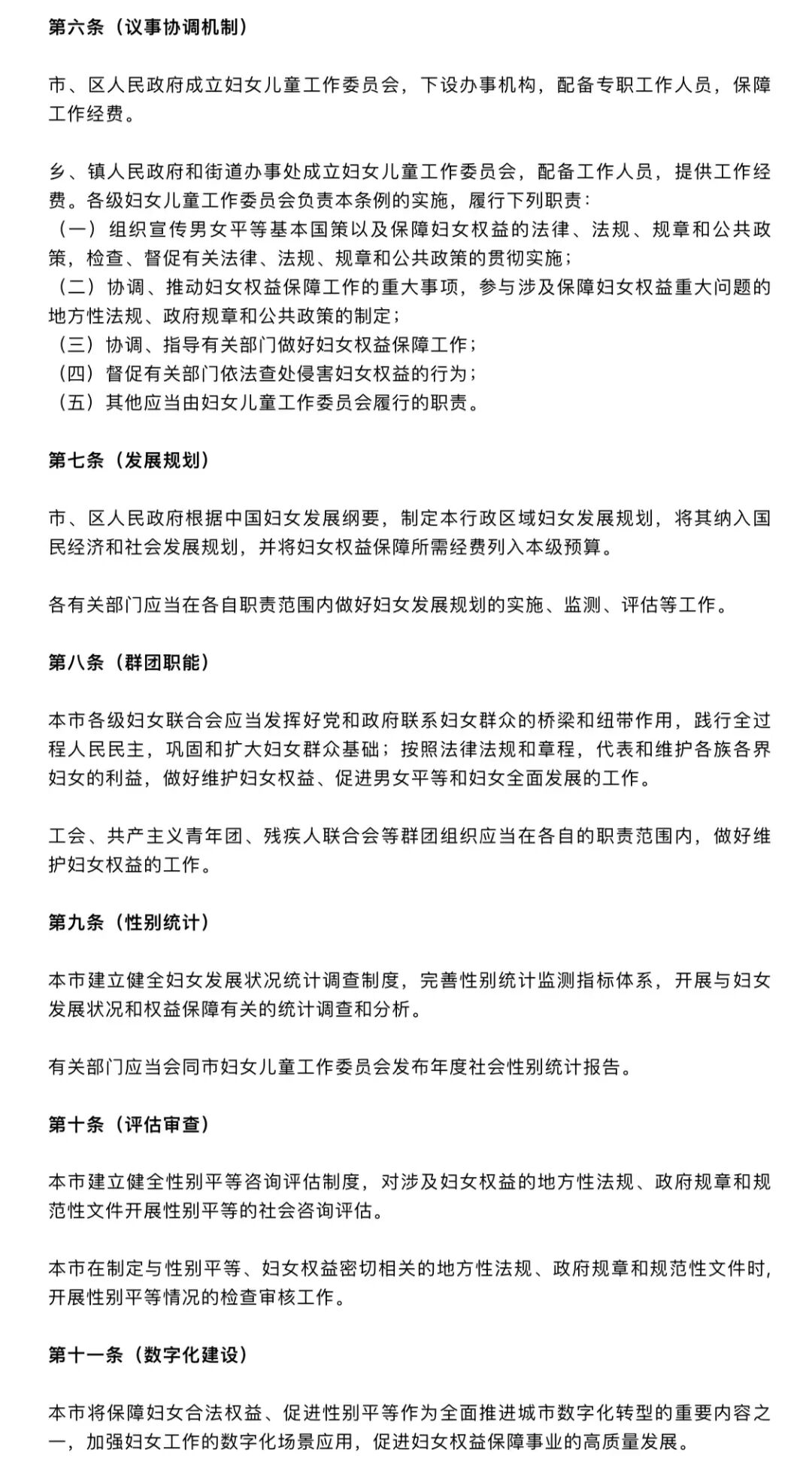
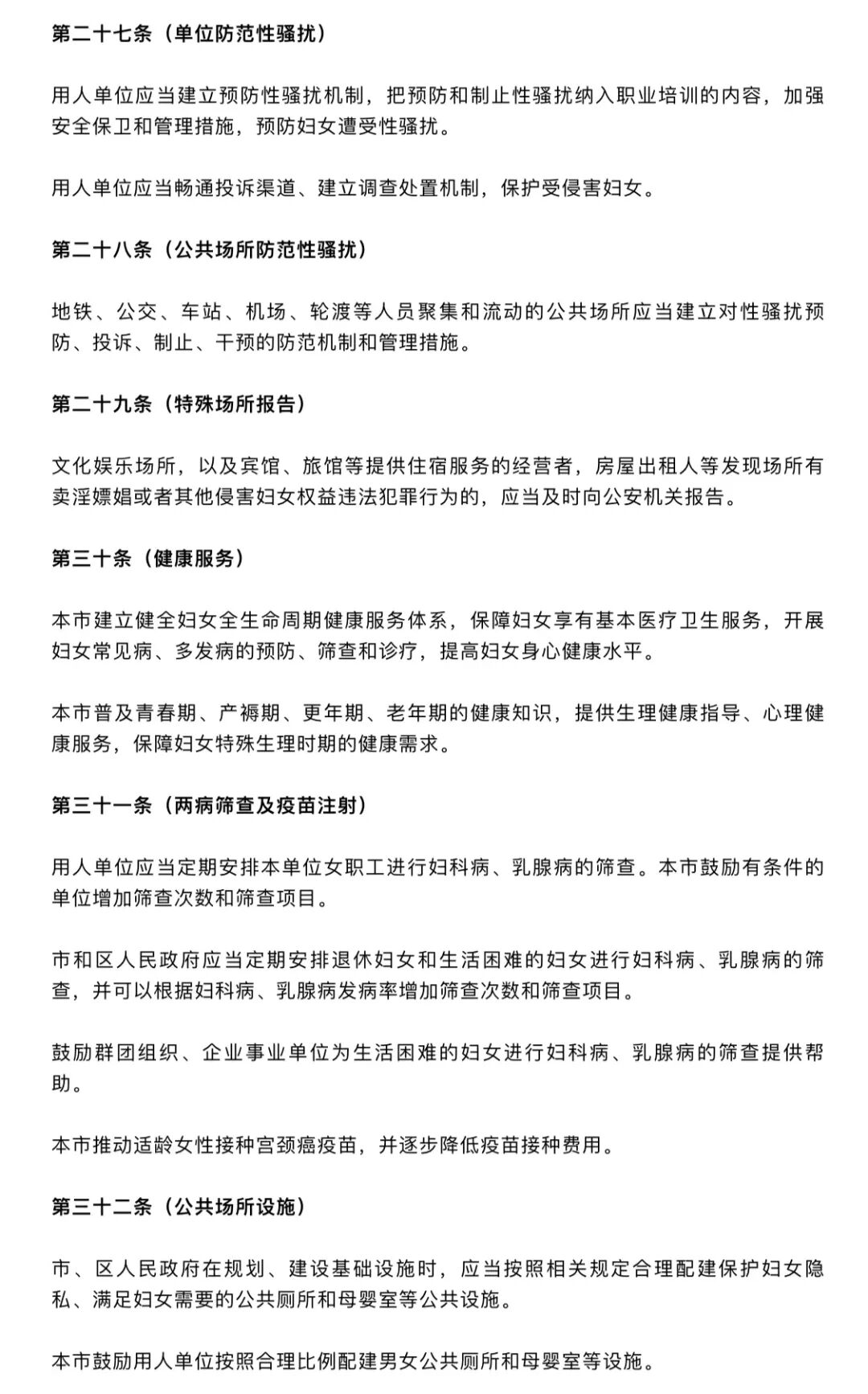
【上海市妇女权益保障条例(草案)征求意见稿全文】

请上下滑动翻阅全文

 

来源:上海女性

 

更多南翔精彩资讯,关注南翔生活网网官方微信

要闻快讯

查看全部
25号截止!这个帮扶项目征集抓紧申报!
【聚变计划】参与式工作坊开放报名
项目发布|2023年北京市妇联公益伙伴计划暨妇女儿童家庭公益服务创新项目征集启事
汪明亮:电子监控的犯罪预防功能
最美退役军人网络投票活动
古猗园荷花睡莲展荷花九景评选活动
嘉定区青少年法律知识新媒体竞答比赛
澳洲klook0元游澳洲
Student.com学旅家WorldCup世界杯

嘉定生活门户网站,嘉定网络的商业平台
服务热线:13916893730
技术支持:安拓网络Anttoweb
网站备案:沪ICP备13042283号-1
  • 网站介绍
  • 打折卡销售点
  • 服务条款
  • 招聘信息
  • 免责声明
  • 联系我们
  • 南翔派出所网上工作站
  • 模特衣架公司
  • 控件中国网
  • 闵行社区论坛
  • 嘉定都市网
  • 绍兴租房
  • 宝山网
  • 九亭论坛
  • 花桥生活网
  • 奉贤房产网
  • 上海团购大全
  • 申城热线
  • 上海鲜花
  • 南翔网
  • 南翔人论坛
  • 安亭热线
  • 新桥论坛
  • 上海列表网
  • 上海租房
  • 360免费杀毒
  • 上海房屋维修
  • 360网站导航
  • 南翔智地
  • 放心搜
  • 上海业主论
  • 安拓网络Anttoweb
  • 坛祥生活商
  • 城维沃珂网销联合办公