南翔生活网
  • 嘉定新闻
  • 精彩活动
  • 技术案例
  • 祥友汇
    • 儿童之家
    • 妇女之家
    • 志愿服务队
  • 党群微网站
  • 社区信息
  • 政策解读
嘉定生活门户网站,嘉定网络的商业平台
服务热线:021-69982177

南翔新闻

查看全部

【扩散】月底截止!115元/年,最高保障230万元!上海全民大福利!医保账户就能买!

06-18
8230
导读
  - 2021年的第165天 - 嘉定明日天气:小雨转阴 27℃/22℃   4月,上海市首个城市定制型商业健康保险登陆沪上。   由上海…

  – 2021年的第165天 –

嘉定明日天气:小雨转阴 27℃/22℃

 
4月,上海市首个城市定制型商业健康保险登陆沪上。   由上海市医保局和医保中心指导,上海银保监局监督,中国太平洋人寿保险股份有限公司上海分公司作为首席保险人,以普惠价格为本市基本医疗保险参保人员提供百万级保险保障和便民化健康服务,推出立足上海市医保政策及群众需求的专属普惠型补充医疗保险——上海市城市定制型商业健康保险——“沪惠保”。  

沪惠保是什么

“沪惠保”是根据上海医疗和生活水平,专为上海定制、紧密衔接社会医疗保险,以普惠价格为本市基本医疗保险参保人员提供百万级保险保障和便民化健康服务,提升上海市民的健康保障水平。
 

沪惠保基本情况

谁能投保
只要是上海基本医疗保险参保人员(含城镇职工医保和居民医保),均可投保,不限户籍,不限年龄(上至百岁老人,下至刚出生的婴儿均可)。 
保费多少?
同一价115元(男女老少同价)。
保期多长?
缴一年保一年。可续保。 保什么?
第一,住院期间发生的社保外自费费用(自费药、自费手术材料、自费检查费等),年度报销限额100万。2万元免赔额。报销比例:非既往症人群报销70%,既往症人群报销50%。
第二,高额特效药品费用(包括上海二级以上医院门诊开具和23家指定药店指定药品),年度报销限额100万。无免赔额。报销比例:非既往症人群报销70%,既往症人群报销30%。
第三,质子重离子医疗费用(因患恶性肿瘤,到上海指定的质子重离子医院接受质子、重离子放射治疗的费用),年报销限额30万。无免赔额。报销比例:非既往症人群报销70%,既往症人群报销30%。
什么是既往症人群?
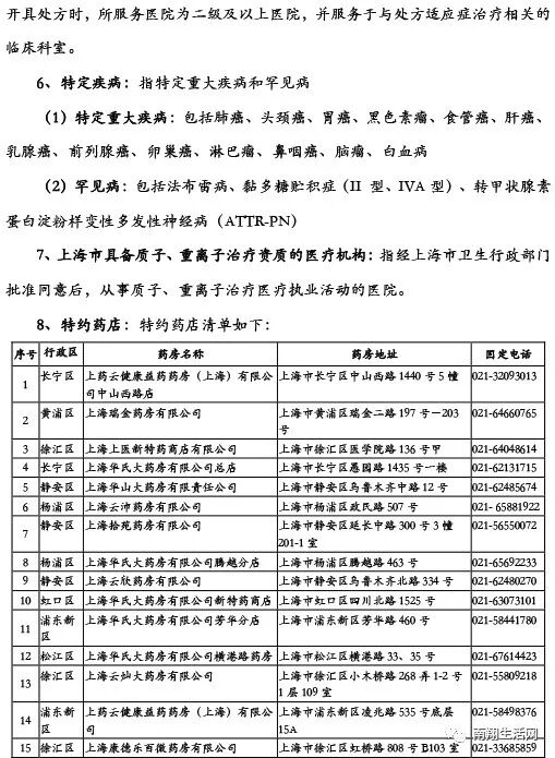
仅指两类人群:1投保之日前两年内申请过大病医保救助的人群,2投保之日前确诊为罕见病人群(法布雷病、黏多糖贮积症、转甲状腺素蛋白淀粉样变性多发性神经病)。
注:并非我们通常理解的“三高”等慢性病人群,普通慢性病人群属于“非既往症人群”。
 
关于“沪惠保”项目具体情况可在此处查看
↓

▲上下滑动查看更多
据了解,该产品拟于4月27日开售,销售截止期为6月30日,在此期间均可办理投保手续。该产品具有投保门槛低,不限投保年龄,无需健康告知,保费低保障全,个账支付家庭共济等特点。不管哪天投保,生效时间统一从7.1号开始。
   

编辑 | 晓舟

 
免责声明:本平台对转载、分享的内容、陈述、观点判断保持中立,仅供读者参考。本平台推送的广告信息、内容及设计均归广告主所有,本平台只作为发布方进行推送,因内容引起的任何纠纷与本平台无关,本公众平台将不承担任何责任。

更多南翔精彩资讯,关注南翔生活网网官方微信

要闻快讯

查看全部
25号截止!这个帮扶项目征集抓紧申报!
【聚变计划】参与式工作坊开放报名
项目发布|2023年北京市妇联公益伙伴计划暨妇女儿童家庭公益服务创新项目征集启事
汪明亮:电子监控的犯罪预防功能
最美退役军人网络投票活动
古猗园荷花睡莲展荷花九景评选活动
嘉定区青少年法律知识新媒体竞答比赛
澳洲klook0元游澳洲
Student.com学旅家WorldCup世界杯

嘉定生活门户网站,嘉定网络的商业平台
服务热线:13916893730
技术支持:安拓网络Anttoweb
网站备案:沪ICP备13042283号-1
  • 网站介绍
  • 打折卡销售点
  • 服务条款
  • 招聘信息
  • 免责声明
  • 联系我们
  • 南翔派出所网上工作站
  • 模特衣架公司
  • 控件中国网
  • 闵行社区论坛
  • 嘉定都市网
  • 绍兴租房
  • 宝山网
  • 九亭论坛
  • 花桥生活网
  • 奉贤房产网
  • 上海团购大全
  • 申城热线
  • 上海鲜花
  • 南翔网
  • 南翔人论坛
  • 安亭热线
  • 新桥论坛
  • 上海列表网
  • 上海租房
  • 360免费杀毒
  • 上海房屋维修
  • 360网站导航
  • 南翔智地
  • 放心搜
  • 上海业主论
  • 安拓网络Anttoweb
  • 坛祥生活商
  • 城维沃珂网销联合办公