南翔生活网
  • 嘉定新闻
  • 精彩活动
  • 技术案例
  • 祥友汇
    • 儿童之家
    • 妇女之家
    • 志愿服务队
  • 党群微网站
  • 社区信息
  • 政策解读
嘉定生活门户网站,嘉定网络的商业平台
服务热线:021-69982177

南翔新闻

查看全部

嘉定这些地上怎么变成三角形?如果你不注意小心“吃”罚单哦!

04-30
3802
导读
- 2020年的第120天 - 嘉定明日天气:多云转小雨 31℃/19℃ 近日, 在嘉定镇街道辖区的学校门口 道路旁新增了一些“奇怪的停车位” 停车位以三角标志…

– 2020年的第120天 –

嘉定明日天气:多云转小雨 31℃/19℃

近日,

在嘉定镇街道辖区的学校门口

道路旁新增了一些“奇怪的停车位”

停车位以三角标志分隔

还竖有蓝色指示牌

上面写着“接学生专用车位”

还有指定的时间段!

一起来看看~

 疁城实验学校 

梅园路(清河路—塔城路)

疁城实验学校门口

学校门口路段原本的停车位已被取消

现场竖起了“接学生专用车位”蓝色指示牌

限时停车时间:

周一至周四 15:30-16:30

周五 14:00-15:30

法定节假日除外

 上外嘉定实验高中 

仓场路(仓场路桥—金沙路)

上外嘉定实验高中学校门口

增设接送学生专用车位

限时停车时间:

周一至周四 16:30-18:00

周五 14:30-17:30

法定节假日除外

启良中学

启良路(整个路段)

启良中学门口禁止掉头

嘉一附小 

北大街嘉一附小门口路段

增设接送学生用停车位

限时停车时间:

周一至周四 15:00-17:00

周五 14:00-15:00

法定节假日除外

城中路小学

梅园路(城中路—和硕路)

城中路小学门口路段原有停车位已取消

现改为接送学生专用车位

限时停车时间:

周一至周四 15:30-16:30

周五 14:00-15:30

法定节假日除外

普通小学

金沙路(东大街—温宿路)

普通小学门口路段原有停车位取消

现改为接送学生专用车位

限时停车时间:

周一至周四 15:30-16:30

周五 14:30-15:30

法定节假日除外

增设“禁止掉头”标志

据悉,

为缓解“复学”后带来的交通压力,

嘉定交警支队根据区交通委相关要求,

查看道路条件和实际交通情况,

因地制宜,制定“一校一方案”,

重新规划学校门口的停车位。

此外,

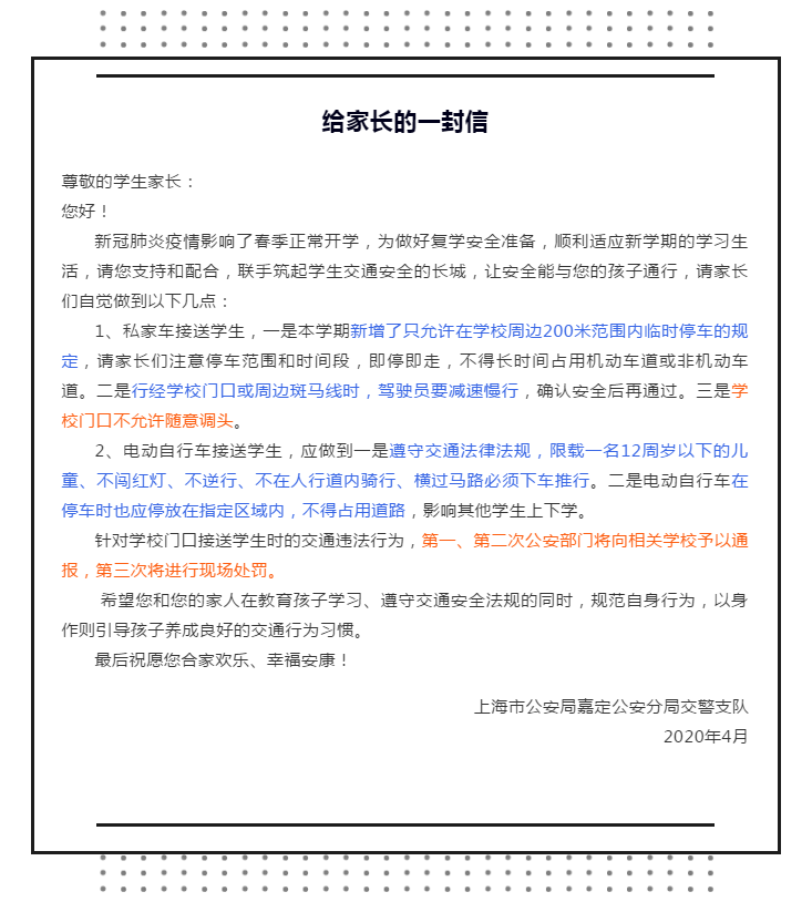
嘉定交警还发布了

给家长的一封信。

接学生专用车位

主要是供家长接送小孩临时上下车之用,

希望家长们不要长时间停滞在临时停车位上,

让车位“流动”起来供更多家长使用哦~

部分来源 | 

关注南翔生活网视频号

不一样的惊喜在等你

 往 期 精 选  

▲重磅利好!嘉定再添高铁站,今年启用!

▲这一刻,嘉定警报长鸣,全城肃穆,瞬间泪涌…

▲就在嘉定!上海外环外最美中产社区

▲嘉定、武汉 泪目…..

▲兵发朱桥!南翔生活网130位志愿者完成集结!首批上阵!

▲历史性重大规划!嘉定总体规划(2017-2035年)公示!

更多热点资讯……

 

更多南翔精彩资讯,关注南翔生活网网官方微信

要闻快讯

查看全部
25号截止!这个帮扶项目征集抓紧申报!
【聚变计划】参与式工作坊开放报名
项目发布|2023年北京市妇联公益伙伴计划暨妇女儿童家庭公益服务创新项目征集启事
汪明亮:电子监控的犯罪预防功能
最美退役军人网络投票活动
古猗园荷花睡莲展荷花九景评选活动
嘉定区青少年法律知识新媒体竞答比赛
澳洲klook0元游澳洲
Student.com学旅家WorldCup世界杯

嘉定生活门户网站,嘉定网络的商业平台
服务热线:13916893730
技术支持:安拓网络Anttoweb
网站备案:沪ICP备13042283号-1
  • 网站介绍
  • 打折卡销售点
  • 服务条款
  • 招聘信息
  • 免责声明
  • 联系我们
  • 南翔派出所网上工作站
  • 模特衣架公司
  • 控件中国网
  • 闵行社区论坛
  • 嘉定都市网
  • 绍兴租房
  • 宝山网
  • 九亭论坛
  • 花桥生活网
  • 奉贤房产网
  • 上海团购大全
  • 申城热线
  • 上海鲜花
  • 南翔网
  • 南翔人论坛
  • 安亭热线
  • 新桥论坛
  • 上海列表网
  • 上海租房
  • 360免费杀毒
  • 上海房屋维修
  • 360网站导航
  • 南翔智地
  • 放心搜
  • 上海业主论
  • 安拓网络Anttoweb
  • 坛祥生活商
  • 城维沃珂网销联合办公