南翔生活网
  • 嘉定新闻
  • 精彩活动
  • 技术案例
  • 祥友汇
    • 儿童之家
    • 妇女之家
    • 志愿服务队
  • 党群微网站
  • 社区信息
  • 政策解读
嘉定生活门户网站,嘉定网络的商业平台
服务热线:021-69982177

南翔新闻

查看全部

103名政府专职消防员!2022年嘉定区消防救援支队招录火爆启动!

01-11
3296
导读
- 2022年的第11天 -嘉定明日天气:晴 8℃/0℃   上海市消防救援总队面向社会公开招聘780名政府专职消防员,其中嘉定区消防救援支队招聘10…

– 2022年的第11天 –
嘉定明日天气:晴 8℃/0℃
 
 

上海市消防救援总队面向社会公开招聘780名政府专职消防员,其中嘉定区消防救援支队招聘103名政府专职消防员(战斗员岗位80名、执勤车驾驶员岗位23名,是上海市消防救援总队招录人数最多的支队)。

咨询电话 :021-69527929

咨询地址:上海市嘉定区阳川路119号

咨询时间:工作日上午8:30至11:30,下午 13:30至17:30

报名时间:2022年1月11日09:00至2月18日16:00

报名网站:上海市消防救援总队网站(http://xfjyzd.sh.gov.cn),应聘人员需使用本人身份证注册后报名。

点击边框调出视频工具条

一、招聘对象及报考条件

(一)招聘对象

具有中华人民共和国国籍的社会人员,限男性。

(二)报考条件

1、共同条件

(1)拥护中华人民共和国宪法;

(2)具有良好的道德品行;

(3)具有高中或同等及以上学历;

(4)具有正常履行职责的身体条件;

(5)本人没有违纪违法、被开除公职或辞退等不良记录,本人征信报告无不良记录,本人、家庭成员以及主要社会关系中没有违法犯罪记录;

(6)符合下列条件者优先:具有本市常住户口的优秀青年、取得本市居住证的优秀青年、中国共产党党员、退役的优秀国家消防员。

2、岗位条件

(1)战斗员岗位。年龄为18周岁以上、26周岁以下(1995年1月1日至2003年12月31日期间出生),有部队及消防服役经历或大学本科学历的可放宽至30周岁(1991年1月1日以后出生)。

(2)执勤车(战保车)驾驶员岗位。持有A1、A2或B2驾驶证,年龄20周岁以上、38周岁以下(1982年12月1日至2001年11月30日期间出生)。

二、报考方式

(一)招聘岗位查询

  本次面向社会公开招聘780名政府专职消防员的具体岗位、人数、资格条件等,详见《上海市消防救援总队政府专职消防员招聘简章》。从1月11日起可通过上海市消防救援总队招聘管理平台(http://zp.shxf-119.com)进行查询。

(二)报名方式

  1、本次报考一律采取网络报名的方式进行。报名时间为1月11日09:00至2月18日16:00。应聘人员登录上海市消防救援总队招聘管理平台,注册后报名。

  2、应聘人员根据自身情况及报考岗位的资格条件和专业要求,在报名时填写一个报考岗位。愿意接受工作区域调剂的,需在填写报名信息时注明。

  3、实行告知承诺制。考生报名时须按照公布的报考条件和岗位要求,如实填写报名信息。报考人员应对网上提交的信息和材料负责,如个人填报信息失真、不符合报考条件和岗位要求,由此造成的一切后果,责任自负。

三、应聘考核及体检政审

(一)应聘考核

应聘考核分面试、体能测试和资格审查(汽修员岗位还需参加维修技能测试),于2022年2月开展考核,具体时间、地点及有关要求另行通知。

1、面试。考察应聘人员语言表达、逻辑思维、临场应变、责任感与进取心,以及入职动机、行为举止和形象气质等,以结构化面试的形式开展。

2、体能测试。体能测试具体标准详见《上海市消防救援总队政府专职消防员招考体能测评项目和标准》。

3、资格审查。应聘人员必须携带本人身份证、户口簿、居住证、学历证书、驾驶证、退出现役证、工作经历证明等原件及复印件各1份, 1寸免冠照片2张等材料。

(二)体检和政审

应聘考核结束后,将按照综合成绩确定进入体检和政审的人选。应聘人员需参加招录单位统一组织的体格检查和心理测试,并配合招录单位开展政审。

四、人员聘用及咨询

(一)人员聘用

拟录用人员由招录单位按规定的程序和标准择优确定,按通知要求报到,签订劳动合同,参加岗前培训和考核,试用期为6个月。未能通过考核或未能完成岗前培训任务的,不予转正。

(二)招聘咨询

具体岗位和薪酬情况详见《上海市消防救援总队政府专职消防员招聘简章》;

招聘政策详见《上海市消防救援总队政府专职消防员招聘政策问答》;

招聘咨询电话详见《上海市消防救援总队政府专职消防员招聘政策问答》,电话咨询接听时间为工作日上午8:30至11:30,下午13:30至17:30。

特别提示!

此次招聘由上海市消防救援总队组织,不委托任何代理机构或个人开展招聘工作,不指定辅导用书,不收取任何报名考试费用;资格审查贯穿招录工作全过程,对提供虚假材料、故意隐瞒实情,及在应聘考核中作弊的,一经查实立即取消聘用资格;报考人员应根据公告安排及时查阅报名系统中有关信息,注意接听接收电话和消息通知,因报考人员自身原因未能按时参加招录工作的,视为自动放弃。

特此公告。

上海市消防救援总队

政府专职消防员

招聘体能测评项目和标准

上海市消防救援总队

政府专职消防员招聘简章

(嘉定区)

这里是人才辈出,梦想出发的地方…

“全国应急管理系统先进工作者”

季辛德

季辛德,上海嘉定人,中共党员, 1982年2月出生, 2006年7月加入上海消防救援队伍,现为上海市消防救援总队嘉定支队安亭站站长助理(政府专职消防员)。15年来,季辛德亲身经历了政府专职消防员队伍从无到有,由小变大,由弱变强的变化历程。改革的全景正进行着最恢弘的切换,前面有壮丽的日出在呼唤,后面有豪迈的春潮在澎湃。他动情的说道:“重新踏上这片生我养我的土地,我知道,一切都要从零开始。我骄傲,我是一名光荣的政府专职消防员,我将不负荣光,秉持归零心态,脚踏实地,以更加饱满的热情,更加过硬的本领,为保卫上海城市消防安全做出更大贡献。”先后获评上海市消防救援总队 “申城消防卫士”,上海市2021年度“最美退役军人”,全国应急管理系统先进工作者,荣立政府专职消防员二等功。

2021年度消防救援局

“红旗车驾驶员”

政府专职消防员袁挺

袁挺,男,上海崇明人,1979年5月出生,2012年5月参加工作,中共党员,现任上海市嘉定区新城消防救援站站长助理(政府专职消防员)。入职以来,他以过硬的政治素养、高超的驾驶技术和和踏实的工作态度,始终兢兢业业,尽职尽责,认真遵守道路交通安全法律法规,连续10年未发生一起道路安全事故,树立了优秀驾驶员的一面旗帜,同时出色地完成了组织交办的各项工作任务,赢得了上级领导的充分肯定和同志们的一致好评。先后荣获政府专职消防员突出贡献奖3次,先进个人2次,嘉奖5次。

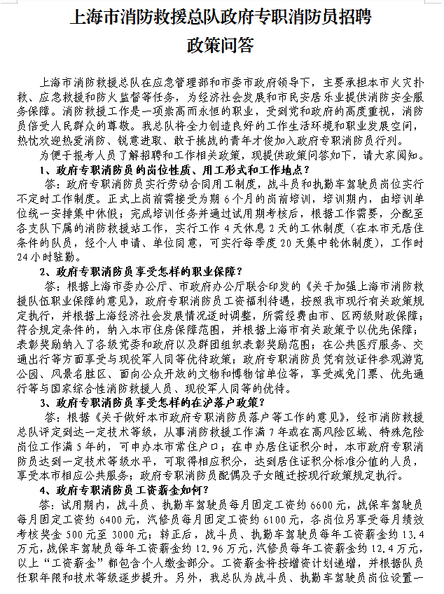
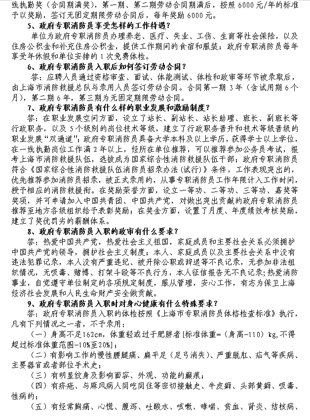
上海市消防救援总队

政府专职消防员

招聘政策问答

左右滑动查看招聘政策问答图集

来源 | 嘉定消防

免责声明:本平台对转载、分享的内容、陈述、观点判断保持中立,仅供读者参考。本平台推送的广告信息、内容及设计均归广告主所有,本平台只作为发布方进行推送,因内容引起的任何纠纷与本平台无关,本公众平台将不承担任何责任。

                   

               

更多南翔精彩资讯,关注南翔生活网网官方微信

要闻快讯

查看全部
25号截止!这个帮扶项目征集抓紧申报!
【聚变计划】参与式工作坊开放报名
项目发布|2023年北京市妇联公益伙伴计划暨妇女儿童家庭公益服务创新项目征集启事
汪明亮:电子监控的犯罪预防功能
最美退役军人网络投票活动
古猗园荷花睡莲展荷花九景评选活动
嘉定区青少年法律知识新媒体竞答比赛
澳洲klook0元游澳洲
Student.com学旅家WorldCup世界杯

嘉定生活门户网站,嘉定网络的商业平台
服务热线:13916893730
技术支持:安拓网络Anttoweb
网站备案:沪ICP备13042283号-1
  • 网站介绍
  • 打折卡销售点
  • 服务条款
  • 招聘信息
  • 免责声明
  • 联系我们
  • 南翔派出所网上工作站
  • 模特衣架公司
  • 控件中国网
  • 闵行社区论坛
  • 嘉定都市网
  • 绍兴租房
  • 宝山网
  • 九亭论坛
  • 花桥生活网
  • 奉贤房产网
  • 上海团购大全
  • 申城热线
  • 上海鲜花
  • 南翔网
  • 南翔人论坛
  • 安亭热线
  • 新桥论坛
  • 上海列表网
  • 上海租房
  • 360免费杀毒
  • 上海房屋维修
  • 360网站导航
  • 南翔智地
  • 放心搜
  • 上海业主论
  • 安拓网络Anttoweb
  • 坛祥生活商
  • 城维沃珂网销联合办公